Rangkaian Amplifier Menggunakan Transistor Final Quasi
Soldiradem - Rangkaian transistor final Amplifier disebut dengan rangkaian transistor quasi. Amplifier jenis OCL Transistor final bisa menggunakan transistor final NPN dan NPN.
Tapi jika dipahami lebih lanjut lantas kenapa pabrikan tidak membuat sistem quasi jika ini benar efektif. Tentu ada alasan kuat dibalik ini. Apapun alasannya mungkin yang terbaik memang menggunakan dua jenis transistor yang berbeda pada transistor final. Kecuali memang kita akan mengunakan ini sebagai experimen.
Apakah mengunakan sistem quasi lebih baik?
Saat kita menggunakan sistem transistor quasi maka kesulitannya adalah mendapatkan transistor final dengan penjualan satu polaritas. maka dari itulah, sistem saat ini kebanyakan menggunakan dua jenis transistor.
Jawaban lain mungkin sistem transistor quasi hanya sebagai alternatif, karena sejarahnya memang amplifier menggunakan sistem quasi dan perkembangan sekarang menjadi sistem sepasang dengan jenis transistor yang berbeda.
Rangkaian transistor final quasi
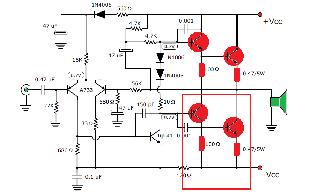
Perlu anda ketahui transistor final quasi harus di dukung dengan driver quasi juga. Apabila tidak, kemungkinan akan terjadi kerusakan pada transistor final. jadi anda harus merubah beberapa posisi part ketika ingin menggunakan sistem quasi, terutama pada transistor driver.
![]() |
| pada kotak merah adalah perbedaan dengan driver biasa |
Jika dilihat seksama rangkaian transistor quasi ini searah. Artinya kita akan melihat emitor bertemu dengan colektor. jika diambil garis lurus dari atas transistor ini searah semacam dioda dari kutup posif ke kutup negatif.
Karena pada transistor driver berbeda polaritas NPN dan PNP, maka emitor ketemu emitor, hanya saja pada bagian colektor PNP dibatasi oleh resistor 100 ohm yang tersambung jalur negatif atau vee, sedangkan pada NPN yang diberi resistor adalah bagian emitor yang tersambung ke jalur out speaker.
Hal yang dapat kita lihat pada ocl biasa yaitu resistor 100 ohm pada emitor masing-masing transistor driver biasa tersambung dalam satu jalur speaker. Sedangkan sistem quasi berbeda.
Begitupun dengan transistor final, pada jalur positif resistor 0,47ohm/emitor akan tersambung ke jalur speaker out, sedangkan jalur negatif resistor 0,47ohm/emitor tersambung ke -vee.
Baca juga: cara merakit transistor final secara paralel ampli ocl
Kita bisa menggunakan sistem quasi secara paralel pada transistor final. Urutanya sama persis dengan dua transistor akhir pada gambar di atas.
Demikian Rangkaian transistor final quasi semoga bisa untuk dipahami. hanya beberapa hal yang perlu di ubah terutama pada bagian pnp.

Posting Komentar untuk "Rangkaian Amplifier Menggunakan Transistor Final Quasi "
Silahkan berkomentar sesuai dengan topik soldiradem blog, tanpa meninggalkan link aktif yang bersifat promo!!!!